[コンプリート!] razer 宝可梦 耳机 322974-Razer 宝可梦 耳机
06 RAZER Pokémon 皮卡丘真无线耳机的精灵球可以进行丢、抛吗? 即使真的在现实世界遇到了宝可梦,也不可以! 而且人为导致的损坏,不在质保范围内哦。 07 如何将RAZER Pokémon 皮卡丘真无线耳机与设备取消配对? 于今年上半年在中国推出的 Razer 与《宝可梦》系列皮卡丘联名商品将在台正式登场,官方宣布联名商品 Hammerhead True Wireless 真蓝牙无线耳机皮卡丘联名限定款、Ornata 皮卡丘联名限定款以及 DeathAdder Essential & Goliathus 皮卡丘联名限定组即日起于官网开卖,Razer 三创旗舰店预定 10 月 19 日开始销售。京东(JDCOM)为您提供雷蛇 (Razer) 宝可梦皮卡丘真无线蓝牙耳机精灵球男女生节日礼物 黄色 官方标配、兰士顿D4的详细参数信息对比,告诉您雷蛇 (Razer) 宝可梦皮卡丘真无线蓝牙耳机精灵球男女生节日礼物 黄色 官方标配和兰士顿D4的区别,供您参考雷蛇 (Razer) 宝可梦皮卡丘真无线蓝牙耳机精灵球
雷蛇耳机包价格 雷蛇耳机包图片 星期三
Razer 宝可梦 耳机
Razer 宝可梦 耳机-这款耳机采用皮卡丘标志性黄色配色,更重要的是,充电盒采用精灵球造型设计,是每个宝可梦训练家梦寐以求的真无线耳机。 RAZER Pokémon皮卡丘真无线耳机通体采用皮卡丘配色,在耳机腔体上还配有一个皮卡丘背影图标,图标处即为触控界面,通过触控界面原标题:将精灵球握在手中 Razer推出宝可梦皮卡丘真无线耳机 CNMO新闻4月13日,雷蛇在其官方微博宣布推出RAZER Pokémon皮卡丘真无线耳机。这款耳机采用皮卡丘标志性黄色配色,更重要的是,充电盒采用精灵球造型设计, 网页链接


留园网 联名才是热点雷蛇皮卡丘限定版耳机一秒售空 6park Com
商品 Razer 雷蛇 宝可梦皮卡丘限定款 无线鼠标精灵球 真无线耳机 套装RAZER Pokémon 皮卡丘真无线耳机 建议零售价:999RMB 首发到手价:849RMB 首发时间:4月16日0点 首发福利:4月16日至4月18日购买并晒单的用户将有机会获得Respawn复活酷摇杯*1 还有更多RAZER Pokémon系列产品在店内去做最酷的宝可梦训练家吧!今天,雷蛇正式发布「RAZER Pokémon 皮卡丘真无线耳机」,该耳机单元采用了皮卡丘定制配色,充电盒为独特的宝可梦精灵球造型设计。耳机单元支持触控操作,而耳机提示音为定制皮卡丘声效。据悉,此款耳机的售价为 849 元,并将于 4 月 16 日 0 点
"Pika Pika~"RAZER Pokémon 皮卡丘真无线耳机APP(iOS与Android版本)来啦!宝可梦训练家们可以复制下方链接至浏览器下载或扫描下方二维码进行下载~于今年上半年在中国推出的 Razer 与《宝可梦》系列皮卡丘联名商品将在台正式登场,官方宣布联名商品 Hammerhead True Wireless 真蓝牙无线耳机皮卡丘联名限定款、Ornata 皮卡丘联名限定款以及 DeathAdder Essential & Goliathus 皮卡丘联名限定组即日起于官网开卖,Razer 三创旗舰店预定 10 月 19 日开始销售。游戏周边厂商 Razer(雷蛇)继之前在中国与「宝可梦」合作推出皮卡丘限定款背光键盘与滑鼠等商品后,近日又宣布将在中国推出「宝可梦 皮卡丘限定款真无线耳机」,预计 4 月 16 日上市,首发价 849 人
Razer Ergonomic Mouse Rest 人体工程学鼠标腕托 Razer Mouse Pouch V2 雷蛇鼠标包 V2 Razer Cooling Gelinfused Cloth Ear Cushion Kit 雷蛇战戟鲨专用清凉布面凝胶替换耳垫套装作为宝可梦联名款,耳机主体采用皮卡丘配色,触控界面印有皮卡丘背影图案,耳机提示音也为"PIKA PIKA"的动画音效,充电盒则是标志性的精灵球造型。 相关优惠 (47) 相关文章 (4) 全网口碑阿里巴巴为你推荐 迷你蓝牙耳机 、 颈挂式蓝牙耳机 、 挂脖式蓝牙耳机 、 双耳无线蓝牙耳机 、 迷你无线蓝牙耳机 同款货源、相似款货源。 淘宝 CCARazer雷蛇宝可梦皮卡丘真无线蓝牙耳机精灵球


雷蛇x宝可梦皮卡丘联名款蓝牙耳机 皮卡丘 雷蛇怎么样 蓝牙耳机 宝可梦怎么样 精灵宝可梦影评 动漫 精灵宝可梦 童年 动漫周边 科技数码 移动数码 移动数码其他


Razer X Pokemon 推出皮卡丘真无线耳机 超萌精灵球造型充电盒 售约rm5 Leesharing
雷蛇(razer)北海巨妖x耳机哆啦a梦头戴式71虚拟环绕立体带麦话筒电竞游戏耳麦电脑手机有线吃鸡 哆啦a梦50周年限定款耳机 0 条评论Razer 雷蛇 宝可梦 皮卡丘 真无线耳机 过期 699元 13毫米驱动单元,蓝牙50无线连接,60毫秒低延迟,半入耳设计,IPX4级防泼溅,多种触控操作,配合充电盒续航可达15小时。商品名称:CCA Razer雷蛇宝可梦皮卡丘真无线蓝牙耳机精灵球男女生节日礼物 黄色 官方标配 商品编号:


Razer蓝牙耳机价格 Razer蓝牙耳机图片 星期三


Razer 雷蛇宝可梦皮卡丘耳机 Razer 雷蛇宝可梦皮卡丘半入耳式真无线蓝牙耳机黄色 报价价格评测怎么样 什么值得买
Razer Pikachu Limited edition!! 有没有人跟我一样觉得这个超酷的 🙌🏻举手 #pikachu #razer #hammer #hammerearbuds #invisible #earphones #pokemon #limitededition #limited #limitedstock #pokeball #design #smart #wireless #皮卡丘 #宝可梦 #耳机 #无线 #无线耳机Explore cnportalpokemoncom for news and information on Pokémon, Pokémon TVAnime Series, Pokémon movies, Pokémon goods, Pokémon apps includes Pokémon GO, Pokémon games, the Trading Card Game, Pokémon campaign and event中关村在线(ZOLCOMCN)提供Razer 皮卡丘真无线耳机耳机最新报价,同时包括雷蛇Razer 皮卡丘真无线耳机图片、雷蛇Razer 皮卡丘真无线耳机参数、雷蛇Razer 皮卡丘真无线耳机评测行情、雷蛇Razer 皮卡丘真无线耳机论坛、雷蛇Razer 皮卡丘真无线耳机点评和经销商价格等信息,为您购买Razer 皮卡丘真无线耳机


Razer 雷蛇宝可梦皮卡丘耳机 Razer 雷蛇宝可梦皮卡丘半入耳式真无线蓝牙耳机黄色 报价价格评测怎么样 什么值得买


雷蛇 宝可梦联名款真无线蓝牙耳机开箱体验 哔哩哔哩 つロ干杯 Bilibili
创作立场声明:非专业评测,仅代表本人个人感受 潜水张大妈三年多的第一篇分享 一直想买对蓝牙耳机,在AirPods Pro和大法xm3中抉择了好久,但是中年男人的经济压力,每一千块钱的支出就是那么舍不得。 拖了好久,这马上夏天了,唯一的头戴式马上要捂汗了,大妈及时给我推送了Razer宝可梦耳机继之前联名宝可梦推出皮卡丘主题款的键盘跟鼠标后,Razer 今天又将该合作延伸到了自己的战锤狂鲨(Hammerhead)真 · 无线耳机上。以设计来说,这款新品可谓是诚意满满。其除了将耳机颜色变成皮卡丘黄外,还在两侧的触控区加上了皮卡丘的图案。但最特别的还是充电盒,它被直接做成了精灵球的小米Air 2s皮卡丘宝可梦无线耳机 「开箱」《皮卡丘》联名《雷蛇》耳机开箱实况#pikachu#Razer# 爱打游戏的Yoda 469 播放 · 0 弹幕 精 灵 球 开


Pikachu Tw Earbuds


Razer雷蛇宝可梦皮卡丘无线重低音蓝牙耳机入耳式游戏运动
原标题:这款雷蛇皮卡丘真无线耳机能让你化身宝可梦"训练家" 来源:威锋网 作为全球最热门的 ip,宝可梦曾多次和科技界的产品"联姻",而


Pikachu Tw Earbuds


训练家怎能没有精灵球 雷蛇 宝可梦皮卡丘真无线耳机评测 考拉海购


Razer 雷蛇宝可梦皮卡丘耳机 Razer 雷蛇宝可梦皮卡丘半入耳式真无线蓝牙耳机黄色 报价价格评测怎么样 什么值得买


寶可夢 皮卡丘限定版 真無線藍牙耳機


就決定是你了 皮卡丘 Razer與pokemon聯名推出真無線耳機 超欠買 女人我最大


Razer Hammerhead Tws雷蛇战锤狂鲨真无线耳机


Razer推寶可夢比卡超真無線耳機 4 16開售精靈球充電盒超別緻


特色外观 雷蛇推出宝可梦精灵球造型无线耳机 行业动态 外设天下 Www Wstx Com


雷蛇皮卡丘真无线耳机评测 去吧皮卡丘 耳机新品评测 外设天下 Www Wstx Com


Get Daze 雷蛇推皮卡丘联动无线耳机精灵球造型充电盒 3dm单机


寶可夢大師必收 Razer推出 皮卡丘無線耳機 用超可愛pika Pika當提示音 充電盒還是一顆精靈球 Marie Claire 美麗佳人


日常消费篇一 我的少男心 Razer宝可梦皮卡丘无线耳机 蓝牙耳机 什么值得买


Razer 再度攜手寶可夢公司 把hammerhead 真無線藍牙耳機換成皮卡丘萌樣 第1頁 數位影音討論區 Eprice 行動版


Razer 寶可夢藍芽耳機 在台上市啦 超可愛充電球還會叫皮卡皮卡


Razer雷蛇宝可梦皮卡丘真无线耳机上线 我爱音频网


Razer 皮卡丘雷蛇寶可夢神奇寶貝真無線藍牙耳機限定版保證正品 Yahoo奇摩拍賣


Razer雷蛇皮卡丘無線耳機 優惠推薦 21年4月 蝦皮購物台灣


宝可梦皮卡丘真无线耳机引发抢购潮 雷蛇给它注入了什么魔力 科技资讯 八戒游戏


Pikachu Tw Earbuds


Razer 寶可夢藍芽耳機 在台上市啦 超可愛充電球還會叫皮卡皮卡


2vvjfmxarao4im


6park Com 联名才是热点雷蛇皮卡丘限定版耳机一秒售空


宝可梦go 雷蛇x宝可梦梦幻联动 皮卡丘真无线蓝耳机来袭 搜一搜手游网


寶可夢大師必收 Razer推出 皮卡丘無線耳機 用超可愛pika Pika當提示音 充電盒還是一顆精靈球 Marie Claire 美麗佳人


各位训练师准备好了吗 雷蛇宝可梦真无线耳机来了 科技资讯 八戒游戏


Razer雷蛇皮卡丘無線耳機 優惠推薦 21年4月 蝦皮購物台灣


Razer X Pokemon皮卡丘无线耳机 Pokemon电脑外围设备 Razer 现货 4ugk


雷蛇宝可梦耳机 搜索结果 哔哩哔哩弹幕视频网 つロ乾杯 Bilibili


Razer雷蛇 Cherry樱桃相继推出宝可梦联名产品 数码窝


Razer 皮卡丘雷蛇寶可夢神奇寶貝真無線藍牙耳機限定版保證正品 Yahoo奇摩拍賣


Razer蓝牙耳机价格 Razer蓝牙耳机图片 星期三


Razer 雷蛇宝可梦皮卡丘耳机 Razer 雷蛇宝可梦皮卡丘半入耳式真无线蓝牙耳机黄色 报价价格评测怎么样 什么值得买


特色外观 雷蛇推出宝可梦精灵球造型无线耳机 行业动态 外设天下 Www Wstx Com


寶可夢大師必收 Razer推出 皮卡丘無線耳機 用超可愛pika Pika當提示音 充電盒還是一顆精靈球 Marie Claire 美麗佳人


Razer 寶可夢系列 Pchome 24h購物


真香警告 雷蛇宝可梦联名蓝牙耳机开箱 哔哩哔哩 つロ干杯 Bilibili


雷蛇耳机包价格 雷蛇耳机包图片 星期三


雷蛇耳机包价格 雷蛇耳机包图片 星期三


雷蛇耳机保护套 新人首单优惠推荐 21年3月 淘宝海外


Pc Party 雷蛇razer 皮卡丘真無線寶可夢真無線耳機限量版


Razer蓝牙耳机价格 Razer蓝牙耳机图片 星期三


雷蛇x宝可梦皮卡丘联名款蓝牙耳机 皮卡丘 雷蛇怎么样 蓝牙耳机 宝可梦怎么样 精灵宝可梦影评 动漫 精灵宝可梦 童年 动漫周边 科技数码 移动数码 移动数码其他


雷蛇宝可梦耳机 商品搜索 京东


Razer 雷蛇宝可梦皮卡丘耳机 Razer 雷蛇宝可梦皮卡丘半入耳式真无线蓝牙耳机黄色 报价价格评测怎么样 什么值得买


就两秒 雷蛇皮卡丘真无线耳机瞬间售空 聚侠网


Razer 雷蛇宝可梦皮卡丘耳机 Razer 雷蛇宝可梦皮卡丘半入耳式真无线蓝牙耳机黄色 报价价格评测怎么样 什么值得买


精灵球赛高雷蛇皮卡丘真无线耳机再次售空 游民星空


2vvjfmxarao4im


Razer Hammerhead Tws雷蛇战锤狂鲨真无线耳机


購買razer 雷蛇razer X Pokemon 耳機 Fortress豐澤


Razer 寶可夢藍芽耳機 在台上市啦 超可愛充電球還會叫皮卡皮卡


適用razer雷蛇寶可夢皮卡丘無線耳機收納包精靈球保護套可攜式盒


精灵球赛高 雷蛇皮卡丘真无线耳机再次售空 聚侠网


训练家怎能没有精灵球 雷蛇 宝可梦皮卡丘真无线耳机评测 科技资讯 早游戏


3c科技 捉到了 Razer Pokemon 推出超萌无线耳机 从充电精灵球到pika耳机设计 绝不可能不心动


宝可梦皮卡丘真无线耳机引发抢购潮 雷蛇给它注入了什么魔力 精灵


留园网 联名才是热点雷蛇皮卡丘限定版耳机一秒售空 6park Com


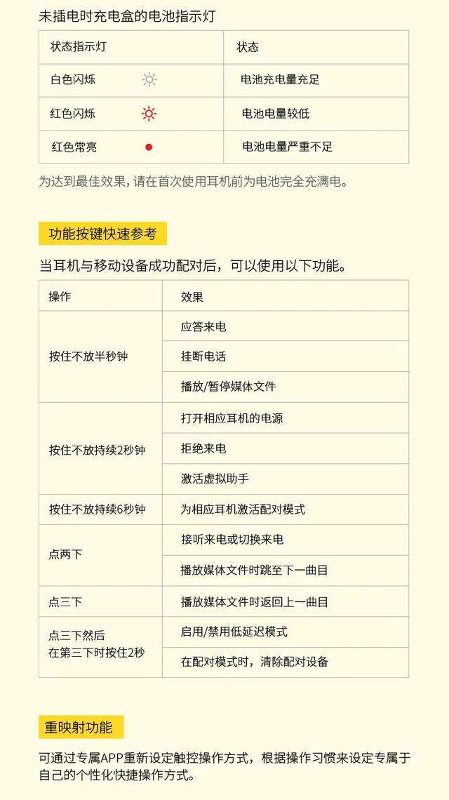
Razer Pokemon 皮卡丘真无线耳机faq 知乎


可收藏的耳机 879元的雷蛇宝可梦定制无线耳机开箱 无线耳机 雷蛇 无线蓝牙耳机 皮卡丘 耳机


Razer Hammerhead Tws雷蛇战锤狂鲨真无线耳机


Pikachu Tw Earbuds


Hi 新来的 雷蛇 皮卡丘限定款真无线入耳式耳机 哔哩哔哩 つロ干杯 Bilibili


Razer 雷蛇 雷蛇razer X Pokemon 寶可夢限量套組鍵盤 滑鼠 無線耳機 滑鼠墊 鍵盤靠手 蝦皮購物


雷蛇皮卡丘无线耳机补货再预售昨夜瞬间卖断货 游民星空


宝可梦皮卡丘真无线耳机引发抢购潮 雷蛇给它注入了什么魔力 精灵


收纳包适用于razer雷蛇宝可梦皮卡丘蓝牙耳机精灵球保护包收纳盒保护套红 白 Pu面 不含机器 图片价格品牌报价 京东


宝可梦皮卡丘真无线耳机引发抢购潮 雷蛇给它注入了什么魔力 科技资讯 八戒游戏


就两秒 雷蛇皮卡丘真无线耳机瞬间售空 聚侠网


各位训练师准备好了吗 雷蛇宝可梦真无线耳机来了 科技资讯 八戒游戏


雷蛇皮卡丘真无线耳机评测 去吧皮卡丘 耳机新品评测 外设天下 Www Wstx Com


雷蛇皮卡丘真无线耳机开箱 Acg区 虎扑社区


Razer推皮卡丘真无线耳机 精灵球造型充电盒 续航15小时 硬件 Cnbeta Com


各位训练师准备好了吗 雷蛇宝可梦真无线耳机来了 聚超值


日常消费篇一 我的少男心 Razer宝可梦皮卡丘无线耳机 蓝牙耳机 什么值得买


Razer 雷蛇宝可梦皮卡丘耳机 Razer 雷蛇宝可梦皮卡丘半入耳式真无线蓝牙耳机黄色 报价价格评测怎么样 什么值得买


不仅电竞 更是欣赏 雷蛇战锤狂鲨真无线专业版耳机全体验 Pro


寶可夢大師必收 Razer推出 皮卡丘無線耳機 用超可愛pika Pika當提示音 充電盒還是一顆精靈球 Marie Claire 美麗佳人


雷蛇蓝牙耳机多少钱 雷蛇蓝牙耳机价格 小麦优选


各位训练师准备好了吗 雷蛇宝可梦真无线耳机来了 科技资讯 八戒游戏


Razer 寶可夢藍芽耳機 在台上市啦 超可愛充電球還會叫皮卡皮卡


博客來 Razer雷蛇真無線藍芽耳機皮卡丘限定款


雷蛇皮卡丘真无线耳机评测 去吧皮卡丘 耳机新品评测 外设天下 Www Wstx Com


天猫16日0点 新品发售 Razer 雷蛇宝可梦皮卡丘真无线耳机849元包邮 双重优惠 赠酷摇杯 天猫 逛丢 实时同步全网折扣


Razer Pokemon 皮卡丘真无线耳机faq 知乎


Razer雷蛇皮卡丘無線耳機 優惠推薦 21年4月 蝦皮購物台灣


各位训练师准备好了吗 雷蛇宝可梦真无线耳机来了 科技资讯 八戒游戏


雷蛇皮卡丘真无线耳机评测 去吧皮卡丘 耳机新品评测 第2页 外设天下 Www Wstx Com


将精灵球握在手中razer推出宝可梦皮卡丘真无线耳机 手机新浪网


Razer蓝牙耳机价格 Razer蓝牙耳机图片 星期三


慕致适用于雷蛇精灵球耳机硅胶保护套宝可梦皮卡丘蓝牙耳机硅胶防摔保护壳子红色硅胶套一个 图片价格品牌报价 京东


Razer Pokemon 皮卡丘真无线耳机faq 知乎


精灵球赛高 雷蛇皮卡丘真无线耳机再次售空 聚侠网

コメント
コメントを投稿